[转]简陋而不简单的超声雾化器实操
下图为1.7MHz陶瓷雾化片的驱动电路.这是个考毕兹振荡电路,考毕兹电路的原理网上一大堆,在这里我就不多说了,与基本考毕兹电路不同的是增加了发射极电感L1,那么C1L1串联接在b-e端,C2L1串联接在c-e端,作用是提高串联等效容抗对频率的变化率,从而达到稳频的作用。详细的推导过程参考附件:超声雾化器中皮尔斯晶振电路射极电感的稳频作用.pdf
C3的作用是隔直,防止漏水时,雾化片短路导致基极通过水接到电源上。
C2,L2等效并联,谐振频率低于工作频率,使其电抗呈现容性,决定振幅大小。C2和L2的取值好像没有什么公式可以计算,只能凭实际调试……我调试的结果是在C2取2000pF左右,L2大于47uH时,出雾量最大。L2大于47uH后出雾量基本不变,试过L2取150uH都能正常工作。
C1,L1等效串联,谐振频率高于工作频率,使其电抗呈现容性,决定反馈量大小。谐振频率应接近工作频率1.7M,这时出雾量最大。当L1固定时,C1越大,出雾量越大,但C1太大,b-e端等效电抗变成感性,就不起振了。
电源电压越高振幅越大,出雾量越大,但三极管发热也大。电源电压在12V时只能把水扬起来,但不能雾化。
这个文档里提到减小三极管发热的方法,但我试了没什么效果……

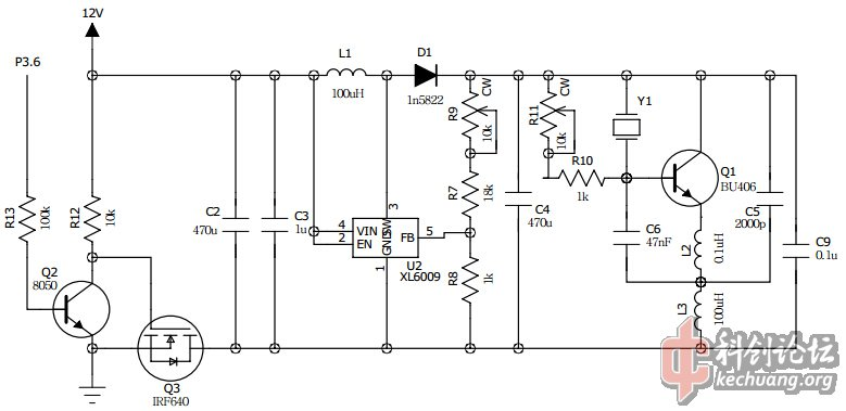
用XL6009升压给后面的考毕兹电路供电,输出电压24V~36V可调。调节R9和R11可以调节雾化量的大小。IRF640作开关,由单片机控制。至于水位检测神马的……不理了>_<
注:以上内容摘自科创论坛,源址:http://bbs.kechuang.org/read/71940,这里只摘抄笔者感兴趣的部分内容,更详细的内容大家可以自行前往查阅。
凯特网版权声明:以上内容允许转载,但请注明出处,谢谢!
